重要通知!2026年高考报名即将开始,注意事项!(附操作流程)
2026年高考报名工作一般于10月至11月陆续展开,针对应届生和复读生在高考报名中遇到的问题,本文为大家进行了梳理,建议收藏转发给身边的高三家长考生!
高考报名时间安排
· 2025年10月下旬:高考报名
· 2025年11月上旬:高考资格审核
· 2025年11月下旬:高考第一次缴费
· 2026年03月:高考体检
· 2026年04月:高考第二次缴费
复读生需要什么材料
山东高考报名即将开始,复读生(往届、社会考生)需要准备以下材料:
1、身份证和户口簿:
确保身份证信息与户口簿一致。如果有任何变更,如家庭住房搬迁或行政调整,应及时办理新的户口簿及身份证。
2、高中毕业证或结业证:
往届考生需要提供高中毕业证或结业证。如果这两个证件都没有,则需要开具学历证明。应届考生不需要出具。
3、高考报名信息:
在高考报名系统中填写个人信息,包括毕业学校、考生类别(往届)等。
4、高考缴费:
通过审核后,按照指定的时间内完成高考缴费。
5、高考体检:
高考体检安排在3月到4月之间进行,不参加体检意味着学籍档案不完整,影响录取机会。
6、特殊类型考生:
如退役军人、归侨子女等,需要填写相应的登记表,并可能需要提供额外的证明材料。
7、个人照片:
按照高考报名系统的要求准备个人照片,照片将用于考生信息识别。
8、个人信息表:
填写个人信息表,包括学习经历、户籍信息等。确保所有材料的真实性和准确性,以避免影响考试和录取结果。
高考报名详细步骤
*以下报名步骤均以往年为例,2026年高考报名以最新通知为准
第一步,访问报考官方网站:wsbm.sdzk.cn。
也可以打开山东省教育招生考试院官网,点击“普通高考报名系统”

第二步,依次点击开始报名,普通高考网上报名。


第三步,勾选“我已认真阅读····”,点击开始报名。

第四步,签署诚信报考承诺书,打钩“我已认真阅读····”,点击“我接受”

第五步,输入身份证号、姓名、手机号、验证码、获取手机验证码,填写手机验证码及图形验证码,进入下一步。

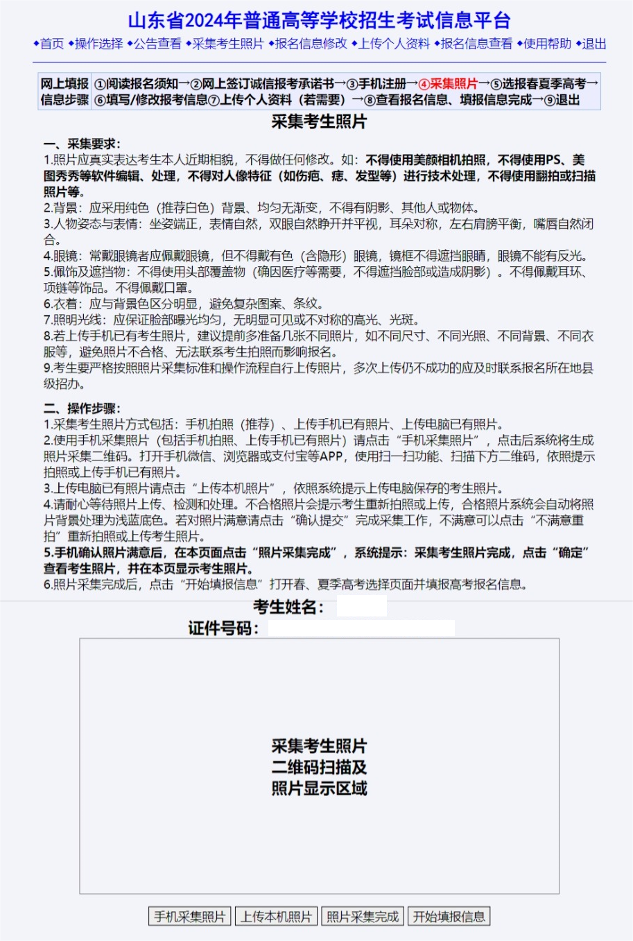
第六步,开始采集照片,考生可以自己上传,也可以现场拍摄。
注意,图片不可修图,不可去掉“痣、疤”等明显特征。
图片上传或采集后,点击采集完成。


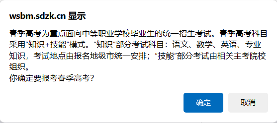
第七步,选择报考春季高考还是夏季高考。
若考生为中职生/技校生或普通高中往届生,可以选择春季高考和夏季高考兼报,也可以只报考春季高考或夏季高考。
若考生为普通高中应届生,则只可以报考夏季高考,不可以报考春季高考。
若考生以后想报考高职院校单独招生,则须填报春季高考;若考生以后想报考专科综合评价招生,则必须填报夏季高考。
注:普通高中应届生无法报考春季高考,也就无法报考单独招生。中职生/技校生或普通高中往届生无法报考专科综合评价。



第八步,填写考生信息,设置登录密码。
第九步,往届生需要上传毕业证及户口簿,应届生需要上传户口簿。

第十步,查看报考信息,安全退出系统。